Standard ZvP
Ebben a Cikkben megismerkedhetünk az általános Zerg játékkal, a Protoss ellen. Az eredeti cikk óta rengeteg más Stratégia jelent meg (Ling, Infestor; Baneling drop stb.) Mégis nagyon fontosnak tartom hogy ismerjük ennek a meccsnek az alapjait, amit itt szépen logikusan felépítve megtalálhattok.
0.0 Nyitás
A következő nyitásnak van általában a legjobb kimenetele, nagyon stabil, és bármilyen játékkal lehet folytatni. Nem minden esetre a legjobb nyitás, mégis szinte minden esetben használható.
14 Gáz (100 mineralnál)
14 Pool
15 Overlord
16 Queen
18 Zergling Speed és a gázról szedjük le a droneokat (100gas-nal, csak hogy a speed meglegyen)
18 Zergling
19 Zergling
20 Drone
21 Terjeszkedés
Az Expand elött odaér az Overlord az ellenfélhez, de még a 100gas elött derítsünk, mert ha 2Gate jön, akkor ne húzzuk le a gázról a dolgozókat, vagy tegyük vissza őket, és rakjunk egy Roach Warrent. Roachokkal szépen védhető a 2Gate.
Szóval feltételezzük hogy nem 2Gate lesz:
Kész az első Queen: Kezd el a második Queen-t
Csinálj egy Creep Tumor-t a Queened második adag energiájából.
Második Queen Kész: Tedd vissza a Droneokat a gázra.
Csinálj egy Spine Crawler, mikor már lassan a Lair-on, gondolkozol, különben lehet hogy Roachokra kényszerít Egy korai stalker támadással.
A Spine Crawler kb 5 percnél menjen ha közel van az ellenfél bázisa.
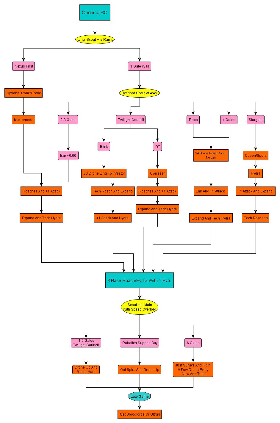
1.0 Folyamat Térkép
Itt ez a Folyamat térkép ami összefoglalja az egész útmutató lényegét.

(katt a képre hogy nagyobb legyen)
1.1 Védelmi idők
Itt vannak az általános Protoss időzítések, ha ezeket tudjuk, könnyebben választunk stratégiát.
- WarpGates kész: 5:40 (2 CB-al)
- Warpgate Terjeszkedéses kezdésnél, a második bázis elkezdődik: 5:30-6:30
- Twilight Council Építése kezdődik: 5:00 (Nazgul Blink kezdése)
- Blink kész: 7:10 (3 CB-al)
- Twilight Council Építése kezdődik: 4:30 (általános DT Rush)
- Dark Shrine építése kezdődik: 5:20
- DarkTemplarok kész: 7:10
- Stargate építése kezdődik: 4:30
- 1 Phoenix kész: 6:05 (1 CB-al)
- 3 Phoenix kész: 7:15 (3 CB-al)
- Hallucination kész (Chrono nélkül): 8:30
- 2 Void Rays Out: 6:55 (4 CB-al)
- Robo Építése kezdődik: 4:20
- Warp Prism kész: 6:05 (1 CB-al)
- Observer + 2xImmortal kész: 7:15 (4 CB-al)
1.2 Gazdasági időzítések
Itt egy összefoglaló arról, hogyan áll a gazdaságom ha egy Warpgate terjeszkedés ellen játszom. Készíts egy táblázatot, és hasonlítsd össze, így megláthatod menyire fontos a Lárva és az Overlord kezelése.
- Droneok 5:00-nél: 18
- Droneok 6:00-nál: 29
- Droneok 7:00-nél: 37
- Zergling Speed kész: 5:00
- Lair kész: 7:20
Ezek a YABOT-ban mért eredmények. Játék közben annyi minden történhet, de minél közelebb vagy ezekhez az értékekhez, annál jobb lesz a gazdaságod.
2.0 Felderítés
Ling Derítés
Mikor kész az első pár Linged, azonnal küld az egyiket az ellenfélrámpájához, hogy meg győződj a nyitásáról. A másikkal kezdj el probe-ot/Pylont keresni a környékeden, vagy olyan helyeken, ahol az adott map-ra jellemző hogy pylont raknak. Csak ez a felderítés egyedül jelentheti a győzelem és a vesztés közti különbséget egyes Protoss kezdések ellen.
A Protoss kijáratot mindig tartsuk figyelemmel, nehogy egy probe ki tudjon sunnyogni. Ez nagyon fontos.
Overlord áldozat
A legtöbb Protoss kb. 4:30-ra lerakja a kezdésére utaló épületeket. Küld be az Overlordot kb. ilyenkor. Kb. 4:45-kor jön ki a második Stalker/Sentry, így elég nagy esély van rá hogy még a Gatek számát is megszámolhatod.
Elölről Deríteni
Folyamatosan küld a Zerglinget fel-le a rámpán. Próbáld megállapítani a serege összetételét. Ebből tudhatod, hogy milyen legyen a te sereged összetétele, illetve mikor hagyd abba a Droneolást.
Másik Overlord áldozat
Mikor kész az Overlord sebesség, Nézzünk be újra az ellenfelünkhöz. Ekorra már tisztán látszik hogy milyen stratégiát folytat: Colossi, Templar vagy csak rengeteg Gateway egység?
Templar fejlesztés azt jelenti hogy Drone-olj ahogy csak tudsz, míg
Ha 6 Gateway sokkoló látványában volt részünk, kezdjünk el azon stresszelni hogyan maradjunk életben. ebben az esetben már az első csata el is dönti a játék végét.
Ha Robotic volt, droneolhatsz, de fontos hogy csinálj Spire-t, a Colossi ellen nagyon jó a Corruptor..
Figyelőtornyok
az egész meccs folyamán nagyon fontos a tornyok irányítása. Jó ha tudjuk épp merre van a serege, részinformációkat az egység mozgásról (pl.: libasorba mennek a probeok valahová, gondolhatjuk hogy kész egy expo)
3.0 Macro Protoss
A Standard Protoss játék általában azt jelenti, hogy terjeszkedni akar, és mindkét bázisát szeretné teljesen beüzemelni, majd kb. a 7-9.-ig percig megpróbál egy támadást.
3.1 Warpgate Terjeszkedés
Kezd el a Lair fejlesztést a második 100 Gázadból, utána menjen a Roach Warren, és a második gáz. Sokszor közelítsd meg a bázisát lingekkel, próbálj elkapni egy-egy probeot vagy pylont, esetleg seregtől elszakadt sentryt, vagy bármit amit szinte veszteség nélkül csak lehet, hogy érezze a nyomást. Közbe Droneoljunk erősen.
Készíts Zerglinget amíg nem tudsz Roachot, hogy védhess egy korai támadást. pár Spine Cawler is sokat segíthet. Ha már tudsz Roachot akkor azt csinálj, de csak ha úgy gondolod hogy jönni fog.
Mikor kész a Lair fejleszd ki a Roach sebességet amint lehet, és mehet a harmadik, negyedik gáz. Ha úgy látod hogy csak gateway serege van, fejleszd ki hogy az egységeid tudjanak föld alá menni, ha nem tudod vagy nem hiszed hogy csak Gateway egységek vannak, akkor Overlord Speed, és felderítés a gyors Overlordokkal.
Ha úgy érzed biztonságban vagy, Droneolj kb. 50-ig, és terjeszkedj.
Mikor a Harmadik bázis is működik, és biztonságban van, a következő cél a negyedik, az ötödik, és a hatodik bázis, és csinálni lerakni 2 Evolution Chambert, és kelleni fognak Hydrák is.
Az elsődleges cél a 3bázis legyen 60-70drone-al.
3.2 Nexus Először
Két dolgot csinálhatsz:
- A leggyorsabb terjeszkedés ellen csinálhatsz nagyon agresszív kezdést. pl.:csinálhatod azt mintha 2Gate ellen védenél, de ebben az esetben a Roachokkal légy agresszív, próbáld meg a legnagyobb kárt okozni, de közben rakd le a második bázisod.
- Vagy te is macrozhatsz, esetleg lerakhatsz egyből 2Bázist is, de közben ne érezze magát biztonságban. Ijesztgesd a Lingekkel, ha van Roachokkal.
Ezután általában úgy néz ki ez a kezdése mint a Warpgate kezdés, de ha zavartalanul tudja futtatni a két bázist, korábban tud több Warpgatet fenntartani, ami nagyon veszélyes.
4.0 Agresszív Protoss
Ha ezeket a kezdéseket nem vesszük észre időben, nagyon valószínű hogy vesztünk. A Protoss nagyon sok olyan kezdést tud csinálni, ami rövid de számára nyerő játékot eredményez.
4.1 A 4 Gate
Ezt megfelelő számú Spine Cawlerrel (4-6db) lehet megfogni, de nem minden pályán, és sok fajtája létezik, ezért itt egy Spine Cawler nélküli megoldás:
Amint tudod hogy 4gate lesz, azonnal rakd le a Roach warrent. Ne fejleszd ki a Lairt, és 23drone-nál többet ne csinálj, teljesen állítsd le a drone készítést. Először csinálj Zerglingeket, hogy ne vesszen kárba a lárva amíg a Roach Warren készül, Majd készíts annyi Roachot amennyit csak tudsz.
A Zealotokat próbáld a Roacheokkal lőni, de Kiteold őket, amíg a Zerglingekkel kerítsd körbe a Sentryket, Stalkereket. Sentryk legyenek az elsők akik elhullnak.
Biztosan legyen 60Supplyd, ezen múlhat a csata kimenetele is.
Néhány Zerglingel keresd meg a Pylont, érdemes kiiktatni, mert nincs Pylon: nincs utánpótlás.
Ne engedd a Stalkereknek hogy Kiteolják a Rochaid, akkor lődd őket mikor a Lingekkel körbe vannak véve, vagy legalábbis nem tudnak Kiteolni. Mikor vége a támadásnak, Macrozz ahogy csak tudsz, ilyenkor előnyben vagy az ellenfeleddel szemben.
4.2 Immortal Támadás
Úgy kezeld mint ahogy a 4 Gatet, de fontos hogy az Immortalok legyenek az elsődleges célpontok. Ha azok megvannak, főleg Zealotai maradnak, amikkel könnyű elbánni a Roachokkal.
4.3 Warp Prism
Ha csak egy robot láttál, ezt nem tudod megkülönböztetni az Immortalos verziótól. De a Warp Prism kezdéssel több Gatewayt tud fenntartani mint az immortalnál. Szóval ha látsz a robo mellet még 4 gatet, ez inkább a Warp prismes verzió lesz.
Az Overlordokat szórd szét a bázisod körül, hogy minél gyorsabban reagálhass az érkező dropra. Próbáld meg levadászni a Prismet a Queenekkel, mikor Warp módba áll. Bármi történjék is ne engedd hogy droppoljon, és blokkolja a rámpát Forcefieldel!
Ha ezt sikerül megfogni, akkor gyakorlatilag a játék a tiéd gazdaságilag. Úgy kezeld mint a 4Gatet, de ha bedroppolt, és blokkolta a rámpád, akkor óriási kárt tud okozni
4.4 Blinkelő Stalkerek
A Blink Stalkeres kezdésnél lehet több droneod mint a sima 4Gate-nél, de 30-nál meg kell állnod. Fejlessz Lairt, és kelleni fog a második gáz is. Itt a cél hogy rengeteg linged legyen, amiket infestorral támogatsz. Ha Lair kész, menjen az Infestor azonnal, és kell az energia fejlesztése. Közben a mineralt költsd Lingre, és overlordra. amikor 30/80-on áll az fejlesztés, elkezdheted az infestorokat, így már több energiával fognak napvilágot látni. csak egy-két Jól eltalált fungal kell hogy vége legyen a játéknak. A Stalkerek nem tudnak mit kezdeni a Lingekkel Blink nélkül. Akkor fordulhat ez elő, mikor szinte csak stalkert látsz, és van Twilight Council a felderítéskor.
Kiegészítés: Infestorok helyett a Hydra ling is jó kombináció. Ha inkább ezt próbálod, Infestor helyett Hydrára fejlessz, de a többi lépés ugyanaz.
4.5 DarkTemplar
A DarkTemplar rush kivédése azon múlik hogy felderítetted-e. Ha igen, készítesz egy Overseer-t, és máris előnyben vagy gazdaságilag. Elvileg épp kész a Lair fejlesztés, mikor elindulnak a Dark Templarok. (én mindig készítek overseert Lair után, az observer miatt is –szerk.) Ha nem készítesz, akkor hátrányba kerülsz. Ha akkor kezded készíteni az Overseert mikor már a bázison garázdálkodnak, túl nagy kárt tudnak okozni mire elkészül.
4.6 Stargate
Nagy kárt tud okozni, ha a Queenek távol vannak egymástól, és egyenként el tudja kapni őket. Ha látod hogy ezzel kezdett, azonnal kezdj el extra Queent csinálni, rakj le egy Evolution Chambert, és minden bányához rakj Spore Crawlert. Ezután mehetsz Hydrára.
A Spore Crawler-ek nem fognak mindent megmenteni, de a Queenekkel együtt hatásosak, ha odamész lőni őket, és mikor ezt viszonozzák, odamész a Spore mellé. Nem fog követni.
4.7 Az ismeretlen kezdés
Ez a legrosszabb. Azt látod hogy nem terjeszkedett, ott van a bázisán jó ideje, és fogalmad sincs mire fejleszt.
Készíts egy harmadik Queent, Legyen Spore Crawler a bányáknál, amikkel a DarkTemplarokat is tudjuk védeni, és a Stargate kezdést is. Utána fejlessz Hydrára, ami szintén jó a légi támadás ellen, és a Stalkerek ellen is. 30-ig Droneolj, és a Mineralból készíts rengeteg Zerglinget, ha Hydrát nem tudsz a gáz miatt.
Igyekezz gyakran bekukkantani a rámpáján a Zerglingel, és ha úgy látod hogy nagyobb serege van, rakj le pár Spine Crawlert.
4.8 Cannon Falazás
Az egyik legjobb dolog ami történhetett, Nyugodtan csináld a kezdésedet, Rakj le egy Roach Warrent, szerezz gazdasági fölényt, és lehetőség szerint ne engedd neki hogy terjeszkedjen. Ha minden lépését Cannonok követik, az nagyon lelassítja.
5.0 Általános Tippek
Nagyon fontos a Corruptor a Colossi ellen. Semmi esélyed sincs, ha csak egy kicsit is ért a Forcefield Micróhoz.
80 Drone-nál több már nem annyira hasznos, és csak gyengíti a sereged.
Csinálj Extra Hatcherie-ket, ha nem túl jó a Macrod. így eltudod költeni a nyersanyagodat, és több lárvád lesz. Pazarolni a Mineralt nem jó, de rosszabb ha csak üldögélsz rajta.
5.1 Sereg
A Roachok legyenek a Hydrák előtt, hogy ők kapják a sebzést. A Hydrák az ütőerő ebben a felállásban, de kevés az életük, könnyen elpusztulnak.
Nagyon széles csatatér a legkedvezőbb. Kerüld a harcot a szűk helyeken, ahol könnyedén több részre szedheti a sereged a Forcefieldel.
Sokszor jobb ha nem támadsz, ha látod hogy nagyobb a serege. Inkább Áldozz fel egy bázist, de a droneokat mentsd meg! Ilyenkor a támadás előtt szöktesd ki a droneokat, és a seregeddel menj az ő utánpótlási vonalában, hogy leszedd a pylonokat, és az utánpótlását. Egy ellentámadás jó megoldás lehet. Ilyenkor gyakorlatilag bázis cseréltek, de neked elvileg több van.
Ha van map controlod, szórd szét a fejlesztett overlordokat, és generálj Creepet, hogy gyorsabbak legyenek a hydráid.
5.2 Megbírkozni az egységszám limittel
Ha még nincs Broodlordod, de sor kerül az első nagy összecsapásra, valószínűleg elveszted. De a Colossusok már elpusztultak, mert volt megfelelő mennyiségű Corruptorod, és a Sentryk kifogytak az energiából a sok Forcefield miatt. Ezért ha használod a zerg egyik legjobb képességét, a gyors utánpótlás készítését, a második hullámodnak már könnyebb dolga lesz. Ilyenkor a cél, hogy ne érjen vissza a bázisára, és gyűjtsön egy újabb sereget. Próbáld erőltetni a csatát akár úgyis hogy a bázisát támadod, addig van esélyed amíg gyengébb a serege.
próbálj Spine Crawlereket rakni azokra a helyekre, ahol valószínűleg nagy csaták lesznek. Így felszabadítasz egy kis supplyt, költöd a mineralt amiből a vége felé már kezd felgyűlni, és a hatótávon kívülről akarja kiiktatni őket, a Colossikat előre kell hoznia, ami lehetőséget biztosít hogy leszedj egy-kettőt a corruptorokkal.
5.3 Creep Trükk
A Creep Tumornak 15másodperces cooldown-ja van. Ennél tovább tart, hogy teljesen kiterjeszkedjen. Gyorsabban terjeszthetnéd, ha 15másodperc után a lehető legtávolabbi helyre rakhatnád a Creep Tumort. Ezért a következőt teheted: lerakod a Creep Tumort, és elküldesz egy gyors Overlordot arra amerre a következőt akarod majd rakni. Ott az overlord creepet generál, és már rakhatod is a következő creepet anélkül hogy megvárnád mire messze terjeszkedik. Aztán az Overlordot megint előre küldöd, és így tovább.
Itt van néhány adat Shakura Plateau-ról, menyi idő alatt lehet az egészet Creepelni:
- Megvárni a saját Creepjét a Tumornak és úgy terjeszteni tovább: 5 perc 20 másodperc
- 15másodperc után terjeszteni, nem várni meg a Max távolságot: 4 perc 10 másodperc
- Előre Generált Creepbe rakni 15másodpercenként: 2 perc 30 másodperc
(azt nem írja hogy hány creep volt kezdésnek –szerk.)
6.0 Agresszív lehetőségek
Van mikor megéri agresszívnak lenni a korai játékban.
6.1 All-In Vs Nexus terjeszkedés
Az általában természetes hogy zaklatod a második Nexust az elején, ha látod hogy úgy kezd hogy azt rakja elsőnek. Ilyenkor az All-in is lehetőség. Ha így megnyered a meccset, igazából a Protoss az aki elbukta, nem te nyertél.
6.2 All-In Vs Warpgate terjeszkedés
Könnyedén lehet nyerni ha Stalkereket csinál Sentry helyett. Egyébként kétszer is működött Ret-nek az MLG-n, ezért is érdemes róla beszélni: 25 Drone-nál többet ne csinálj, de készíts kb. 10Roachot, és a gázon lévő droneokat is állítsd át mineralra. Ezután csak Ling készüljön, és ne felejtsd el az injecteket (két bázisod van). Mikor elég Ling összejött, támadj, és folyamatosan pótold a lingeket.
6.3 Baneling Bust
Ez az régi taktika még mindig hatásos ha közel az ellenfél bázisa.
14 Gáz
14 Pool
15 Overlord
16 Queen
18 Zerglingek
20 Baneling Nest (Miután a felderítése kivan iktatva)
Készíts 6banelinget, hogy megöleljék a zealotot a bejáratnál, és fuss be a lingekkel. Ha csak egy Pilon táplálja a gatet és a cybert, akkor nyertél ha ezt elpusztítod.
Forrás:

Comments (13)
Spirit
| #
Nekem van egy jó kis allinom toss ellen, ami 90%ban beválik, de általában csak akkor használom ha nem kedvező számomra a map, vagy rossz kedvem van :D!
Reply
DirksunHU
| #
A prot nagyon kemény ellen, főleg ha van coloja. Akkor tudok csak nyerni, ha valamiért nem csinál colot és nem valamelyik gate all int csinálja. A dt-is elég kemény tud lenni. Csinosítgatod a bázisod, gyönyörködsz a sergedben, miközben a prot még életjelét sem adja annak, hogy támadna. Amikor már azt hiszed, hogy fölényben vagy egyszer csak elkezdenek a kitermelőid köddé válni és játszottál 7 percet, amivel nem fejlődtél semmit. Persze a szükséges épületeket elrejti és csinál valami félrevezető buildet.
Reply
Kakaoo
| #
Egy nagyon fontos és legnehezebb build kimaradt a cikkből. Ez pedig nem más mint a 3 gate, fast exp, sentry+mass stalker+colo. Ez az a build amivel a legtöbb Z szenved. Nyilván a többit is lehet jól csinálni, de ez az a build amivel protos = easy master liga. A következő cikkben szivesen olvasnék ennek az ellenszeréről is valamit.
Amugy jól sikerült, sok jó gondolat van benne.
Reply
DACA
| #
Válasz Kakaoo #3 üzenetére:
próbáld ki a mass muta + roachot. ha ezt még akörül csinálod mint az ellenfél, szintén kb easy win. sokan pedig ezzel szenvednek.
Reply
Spirit
| #
Válasz DACA #4 üzenetére:
Mass muta + roachot lazán veri blink stalker + sentryvel.
Reply
DACA
| #
Válasz Spirit #5 üzenetére:
Infestor?
Reply
Kakaoo
| #
Igen, ez a kérdés összetetteb már, én arra próbáltam rávilágitani, hogy van még egy problémás build. Legutobb mass ling+bling+roach-al láttam hogy ezt fogták, de ott egy masteres játszott egy gyémántos ellen.
Reply
Vargos
| #
Válasz DirksunHU #2 üzenetére:
„…nem valamelyik gate all int csinálja. A dt-is elég kemény tud lenni.”
Szerintem wg nerf miatt a 4 gate allin nem vészes, már előtte is fogták. Nagyon készületlen ellenfelet lehet csak megcsapni vele. DT coinflip az elején. Simán kideríthető a toss unitjaiból, amikor sumákol. Ha gáz igényes egységekből kevés van (mondjuk csak 1 sentry a többi mellett), akkor jöhet a DT vagy air (void+főnix). Viszont általában az ellenfelek korán lairt fejlesztenek olyankor vagy evot. Tulképp manapság azt tapasztalom, hogy PvZ-ben lehet 1base allinokat csinálni, de a jelenlegi metagame miatt nem érdemes. Néha bejön, viszont a macrogame esélyesebb win.
Reply
DirksunHU
| #
Tegnap 7 meccset játszottam: 3 zvz 2 zvt és 2 zvp (én vagyok a z). 100 % win z ellen, 50 % win t ellen, 0 % win prot ellen. Az én világomban a zerg a leggyengébb, mivel még én is simán leverem 😉
Reply
Gepzsir
| #
Kiszedtem a dőltbetűseket, és ide rakom inkább, mert azok saját megjegyzések:
A cikkben található folyamat térkép pedig a mai napig meghatározza a játékbeli gondolkodásom.
az eredeti cikk December 14-én készült, azóta volt pár patch, pár balance változás de szerintem a cikk még így is megálja a helyét
Reply
Vargos
| #
Válasz DirksunHU #9 üzenetére:
Legjobb módszer, hogy legyőzd az ellenfeled, ha kiismered a gyengéit. Ezért szoktam offracelni. Ha időd engedi nem tudom szoktál-e tossal játszani, akkor tedd meg, hogy nagyjából meglásd a hézagokat. Szvsz nagyon nem ugyanaz, mint végig nézni egy mondjuk vesztes replayt. Az én véleményem, hogy nehéz de nagyon underrated faj a zerg.
Reply